化工、医药、食品等行业中常常要进行过滤、洗涤、干燥等操作。这些操作一般对应通过过滤机、洗涤机和干燥机等过程设备来完成。这些过程设备分别都有各自的配套装置,因而占地面积大、造价贵,尤其是物料在设备和设备之间搬运或输送容易造成物料的流失和浪费。同时由于受到设备自身形状的限制,容器内存在加工死角,容易在生产过程中在设备内残留物料,造成浪费。特别是制药行业领域,在工艺流程中不允许各过程设备内残留有物料,如有残留则必须进行清洗,这极大的降低了生产效率。
新型筒锥式反应过滤干燥一体机通过改进设备结构和优化工艺流程,提高了系统处理效果,其占地面积少,造价便宜,便于生产加工,劳动强度降低、物料损耗大大减小。而且对于有毒或者易燃易爆等对密封要求特别高的操作,尤其适合,对工人身体、周边环境几乎无影响。
本文罗列的维修保养说明是为DXG系列筒锥式反应过滤干燥一体机的维护检修而编写,为设备使用者提供指导和参考。范围:本维修保养说明适用于过滤、洗涤、干燥机的维护检修管理。职责:① 机修人员和岗位操作人员负责该设备的维护检修。② 设备管理人员和工艺对设备的维护检修行使管理和监督职能。
筒锥式反应过滤干燥一体机维护与保养 日常维护
(1) 检查齿轮箱内的齿轮润滑油(重负荷320号)的油量和油质是否符合要求。
(2) 本设备经安装定位后,经常检查所有管道口及所有的连接螺栓是否有松动。
(3) 本设备运行前要先清洗后再放满水进行水压试验检查设备有没有泄漏。
(4) 启动前,先进行2~3转速空转,检查有否异声响动,若有要查明并排除故障。
(5) 不能超出本设备的载负工作。
(6) 经常定期清理润滑系统的油渍,保持清洁。
(7) 经常检查转动件的螺栓,发现松动及时拧紧。
(8) 经常检查校准压力表表值和测温的数值。
(9) 经常清理抽真空过滤器的清洗。
(10) 停机后要及时清洗、清理、保持设备的整洁。
(11) 设备在定期维修筒体内部时,如拆缷下锥体可使用配备的螺旋升降机。
筒锥式反应过滤干燥一体机维护与保养 设备小修
(1) 小修内容包已含所有日常维护内容。
(2) 设备所有螺栓紧固。
(3) 检查减速机油位在中线。
(4) 减速机油嘴液位,检查减速机无渗漏。
(5) 各油管接头检查紧固。
(6) 机械密封注油点注油。
(7) 主电控柜:接触器固定螺丝紧固,接点螺丝紧固,触头检查无烧蚀。吸合状态灵活无阻滞,各接线端口螺丝紧固无松动。
(8) 依据操作说明书,对设备各操作控制作全部检查验证,对每个安全联锁作验证。
(9) 封闭设备所存管口及密封,检测设备气密性,在0.2MPa保 压30分钟无泄漏。
(10) 罐内喷淋球固定螺丝紧固。
筒锥式反应过滤干燥一体机维护与保养 中修
(1) 中修内容已包含所有小修内容。
(2) 紧固设备所有部件螺丝。
(3) 全面检查减速机、主电机:接线盒开盖检查接线螺丝紧固性、螺丝紧固、无异常噪音、油位正常、无渗油。
(4) 主轴顶部紧固螺帽及锁紧止退片检查:无松动、无损坏。
(5) 检测搅拌桨叶与罐壁zui小间隙在规定范围,桨叶与罐壁无磨擦痕迹。
(6) 检测桨叶与滤板zui小间隙,桨叶与滤板无磨擦痕迹。
(7) 检测滤板平整无异常变形,滤板各螺丝紧固。
(8) 工业级设备检查:滤板紧固螺丝,并验证滤板压条无漏粉。
(9) 检查机械密封与罐顶的紧固螺丝。
筒锥式反应过滤干燥一体机维护与保养 大修(在打开主机检修孔之前,必须做易爆有害物料的预防处理)
注意1:惰化:向容器内部注入氮气来排出里面的氧气,防止容器内部产生潜在的爆炸环境;
注意2:主机净化:洗涤、干燥等方式,将上批工序残留的杂质和有害物料排出系统;
注意3:重复该操作一定次数;
注意4:氧化:向容器内部注入新鲜空气来排出里面的氮气和易爆有害气体,防止容器内部产生潜在的缺氧环境;
注意5:工作人员在打开主机检修孔前必须测试容器内部氮气和易爆有害气体的浓度。
(1) 大修内容中已包含中修全部内容。
(2) 对封头法兰全部密封圈做检查,如有泄漏,给予更换。
(3) 对取样装置,出料装置重点检测气密性,如果泄漏,更换相关密封。
(4) 检测机械密封气密性,如有异常或泄漏应及时处理(参考机械密封说明书)。
(5) 仪表校正。
(6) 电控柜全面系统检查:器件紧固,触点磨损情况,接线紧固,电线接头,发热,绝缘检查、保护接地电阻检测,电气连锁安全性验证。
(7) 主电机:接线紧固,防爆挠性管紧固性检查,绝缘检测,保护接地检测。运行无异常噪音,风叶罩螺丝紧固,风叶正常无损。
筒锥式反应过滤干燥一体机维护与保养 重要的安全注意事项
(1) DXG系列筒锥式过滤洗涤干燥机设有检修人孔、出料口,管道等严禁在有压力及有液体的情况下打开检修人孔、出料口等以免物料喷出而导致安全事故。
(2) 容器内有物料或未清洗转换、未断电的情况下,人员不能进入容器内部。
(3) 筒锥式过滤洗涤干燥机设计压力为-0.1~0.4MPa,严禁超压运行。过高的压力会给搅拌轴、驱动装置、密封件、容器本身造成损伤,严重时可能造成事故。
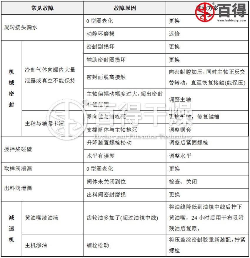
筒锥式反应过滤干燥一体机维护与保养 常见故障及排除方法
